
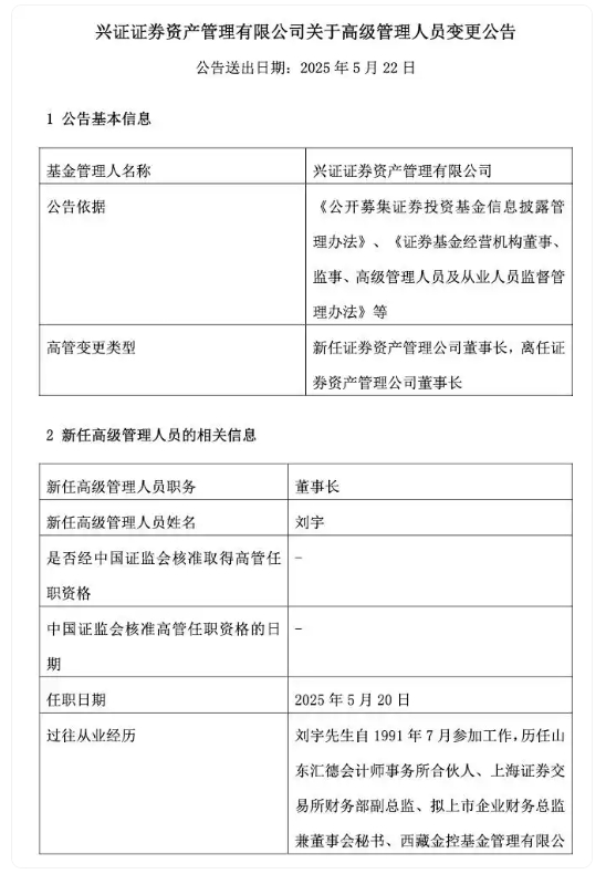
5月22日,兴证证券资产管理有限公司(下称“兴证资管”)发布公告称,董事长孙国雄到龄,按规定退居二线转任业务巡视员,兴证投资原执行董事兼总裁刘宇接任兴证资管董事长。

公告显示,刘宇曾任山东汇德会计师事务所合伙人、上海证券交易所财务部副总监、西藏金控基金管理有限公司总经理等职务,具有丰富的金融行业从业经历。2019年2月至此次调整前,刘宇一直担任兴证投资管理有限公司执行董事兼总裁,自2025年5月20日起任兴证资管党委书记、董事长。
公开资料显示,兴证资管前身为兴业证券资产管理部,2000年即开展资产管理业务,2014年正式成为兴业证券旗下子公司,目前注册资本为8亿元。
财务数据方面,2024年,兴证资管实现营业收入1.65亿元,实现净利润0.09亿元。截至2024年末,兴证资管总资产达17.59亿元,净资产为13.62亿元。